联储证券期货中间介绍业务公示信息
联储证券期货中间介绍业务公示信息
——道通期货
一、联储证券受托从事的介绍业务范围
联储证券股份有限公司按《证券公司为期货公司提供中间介绍业务试行办法》的规定与要求,接受道通期货有限公司的委托,为道通期货有限公司介绍客户参与期货交易,并提供下列服务:
1、协助办理期货开户手续;
2、提供期货行情信息、交易设施;
3、中国证监会规定的其他服务。
二、期货公司期货保证金账户信息及保证金安全存管方式
道通期货开立期货保证金账户,需要向中国期货市场监控中心和期货监管机构进行备案。客户在开立期货交易账户后,同时可取得中国期货市场监控中心的用户名和密码,客户所有在期货公司的资金和结算信息都可以在该中心查询到。该网站的地址为:(电信www.cfmmc.com网通www.cfmmc.cn)。该网站的信息来源为各商业银行、期货公司和期货交易所,三方数据进行校对,通过三方数据校对,保证客户资金、交易数据真实和准确。
期货公司期货保证金账户最新信息详见道通期货官网链接地址:https://www.doto-futures.com/yhzz.html

三、道通期货客户开户、交易流程




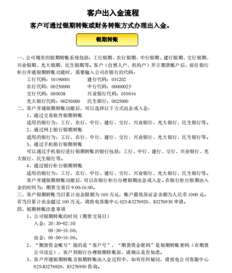
四、期货公司客户出入金流程

五、期货公司交易结算结果查询方式
根据合同约定,客户有义务随时了解自己的账户状态,尤其是当自己的账户接近追加保证金和强制平仓的状态时。如对结算账单有任何异议,客户须于下一交易日开市前 30 分钟以书面形式提出,否则视为对账单的确认。
每日收市后, 由公司结算部对客户交易情况进行结算,客户可通过以下方式获取结算账单。
●中国期货市场监控中心投资者查询服务系统,查询网址: http://www.cfmmc.com
(登录查询系统的用户名和密码,客户可在期货经纪合同获取)
●携带有效证件(身份证或营业执照副本),亲临公司营业厅